Uploaded image for project: 'ZABBIX BUGS AND ISSUES'
  1. ZABBIX BUGS AND ISSUES
  2. ZBX-27125

SVG and classic graph visualization issues using Dark (classic) theme

XMLWordPrintable

    • S25-W42/43, S25-W46/47, S25-W48/49
    • 0.5

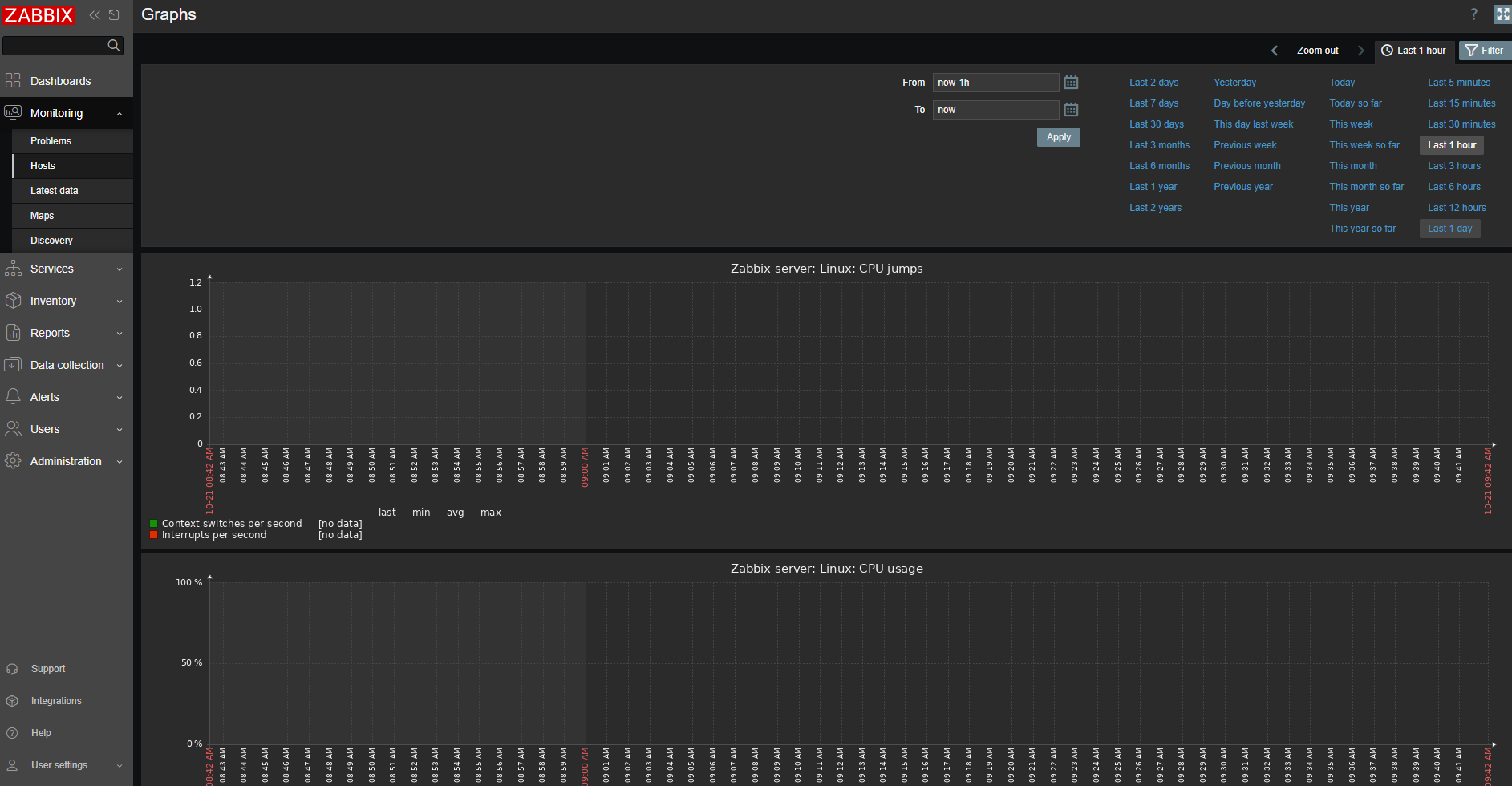
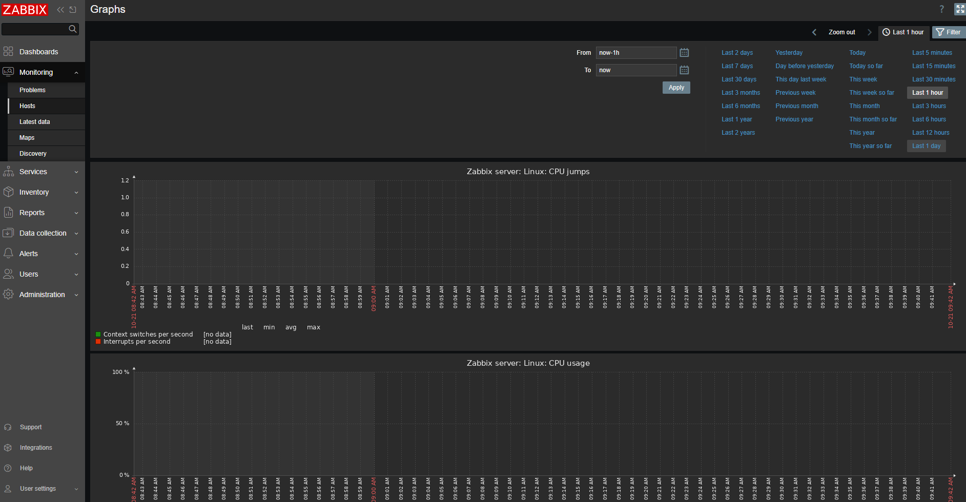
      Steps to reproduce:

      • Create Dashboard with Graph (SVG) and graph (classic)
      • Switch to Dark (classic) theme
      • Check Dashboard
      • Go to Monitoring => Hosts
      • Check Zabbix server graphs

      Result: For SVG graph the graph grid lines are too contrast.
      For Graph (classic) background is white.

      Expected: example from release/7.4 =>

            zabbix.dev Zabbix Development Team
            kseve Kirils Seve
            Team A
            Votes:
            0 Vote for this issue
            Watchers:
            3 Start watching this issue

              Created:
              Updated:

                Estimated:
                Original Estimate - Not Specified
                Not Specified
                Remaining:
                Remaining Estimate - 0h
                0h
                Logged:
                Time Spent - 8h
                8h